登录旧版网站
联系方式
在线留言
登录
注册
关于协会
通知公告
党建专栏
市场分析
食盐标志
食盐追溯
信用盐业
会员服务
行业要闻
政策法规
科研技术
协会活动
盐业文化
行业标准
培训教育
国际资讯
会员登录
忘记密码?
关于协会
通知公告
党建专栏
市场分析
食盐标志
食盐追溯
信用盐业
会员服务
行业要闻
政策法规
科研技术
协会活动
盐业文化
行业标准
培训教育
国际资讯
文件下载
影音观看
位置:
首页
>
通知公告
>
文件下载
>
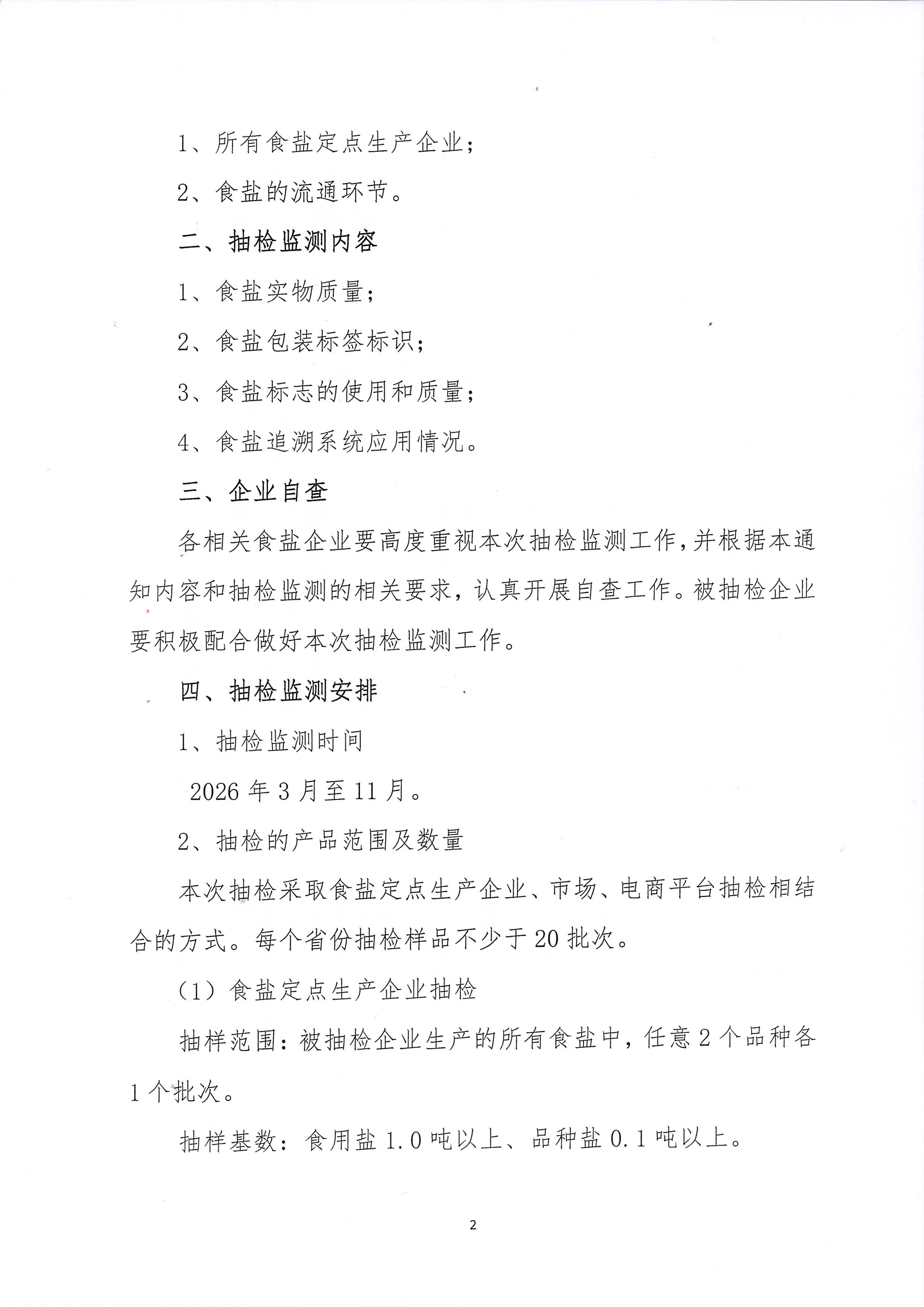
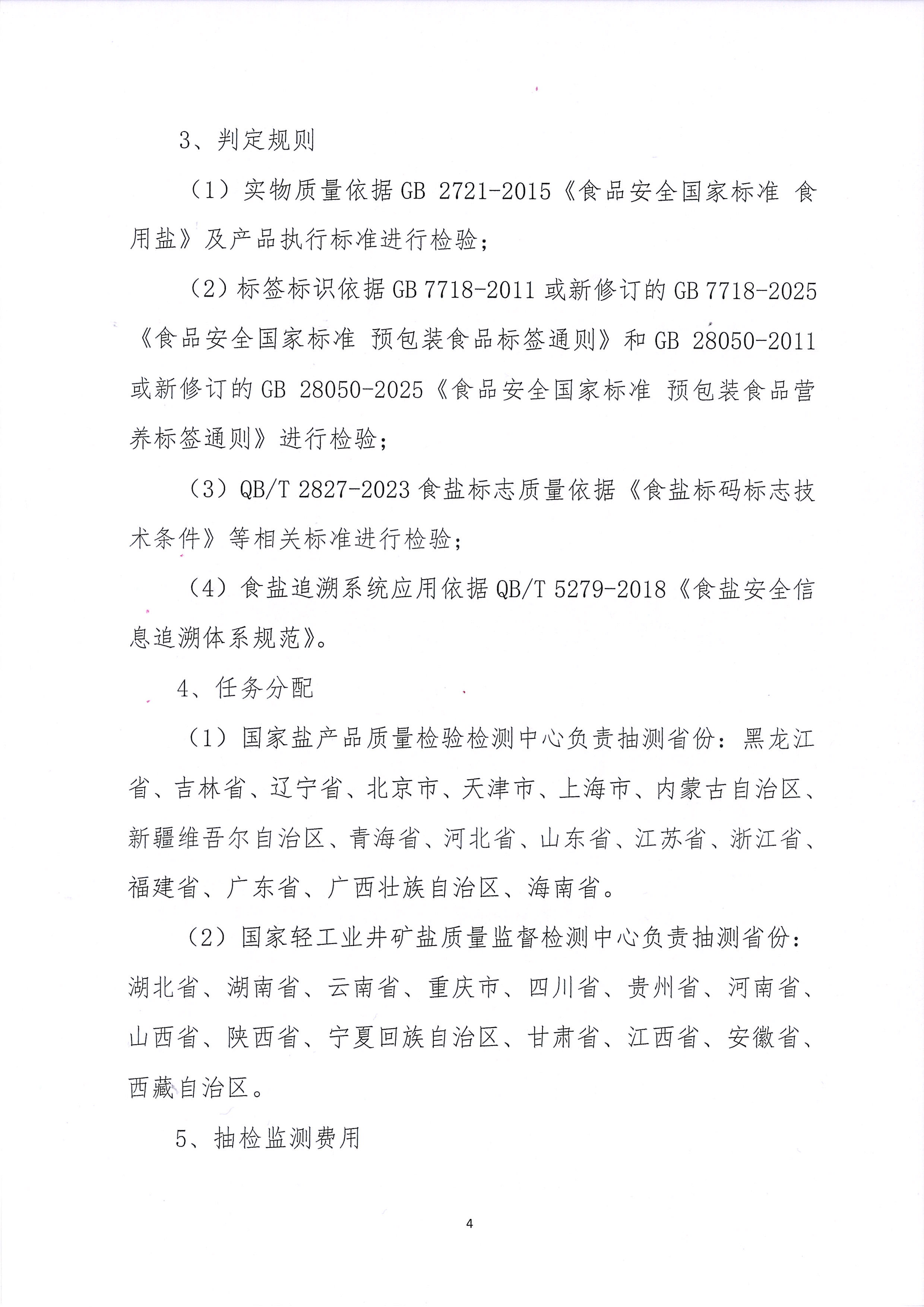
关于开展2026年度食盐实物质量及食盐包装标签标识(含食盐标志)抽检监测的通知
文章作者: 发表日期:2026-04-03 浏览次数:3774次
关于开展2026年度食盐实物质量及食盐包装标签标识(含食盐标志)抽检监测的通知.pdf
(文章来源:中国盐业协会)
返回列表 >
上一篇: 关于举办第二届(2026)中国盐产业创新发展大会的通知
下一篇:关于推荐中国盐业专家库专家的通知
关于协会
通知公告
党建工作
专题报道
行业刊物
会员服务
电话:010-63430083 地址:北京市丰台区莲花池中盐大厦 邮编:100055
技术支持:快帮科技
Copyright© 2025 中国盐业协会
京ICP备09095416号-3
关注官微